Back to Home Page of CD3WD Project or Back to list of CD3WD Publications

Trade and industry

Contents - Previous - Next

44. Nitrogenous fertilisers (raw materials, ammonia and urea production)

Contents

1. Scope

2. Environmental impacts and protective measures

2.1 Ammonia synthesis gas production (ASGP)

2.1.1 ASGP from light hydrocarbons
2.1.2 ASGP from heavy residual oils
2.1.3 ASGP from solid fuels
2.1.4 Water electrolysis and air disintegration

2.2 Ammonia synthesis and storage
2.3 Urea synthesis and granulation

3. Notes on analysis and evaluation of environmental impacts

4. Interaction with other sectors

5. Summary assessment of environmental relevance

6. References

 

1. Scope

Worldwide demand for synthetic nitrogenous fertilisers currently stands at some 80 million tonnes per year. Practically the sole source of nitrogen for all synthetic nitrogenous fertilisers is ammonia - chemical formula NH3 - which has a characteristic pungent odour, is gaseous under ambient conditions and liquid at -33°C under atmospheric pressure.

Since 1913, ammonia has been produced on a large scale from atmospheric nitrogen and hydrogen by catalytic synthesis.

Naturally occurring hydrocarbons are converted with steam at high temperatures to produce hydrogen.

Cn Hm +2nH2 O = (m/2+2n) H2 + nCO2 (endothermic)

The following raw materials are used in ammonia synthesis gas production:

- pit coal
- lignite
- peat
- non-volatile hydrocarbon residues
- light petrol
- natural gas and other gases.

For economic reasons the electrolytic disintegration of water to produce hydrogen can only play a minor role in ammonia synthesis.

The synthesis gas produced is in all cases converted directly into ammonia:

3 H2 + N2 = 2 NH3

As ammonia in liquefied gas form is only suitable for direct fertilisation under certain circumstances, and only at a considerable cost, some or all of the ammonia produced is processed in situ to produce urea or other nitrogenous fertilisers. Only a few production plants are totally export-oriented.

In this section of the brief, only the synthetic manufacture of urea from ammonia and carbon dioxide (CO2) - which occurs as a by-product of hydrocarbon reforming - will be considered.

Normal current production capacities ranges from approximately 400 to 2,000 t of NH3/day and 600 to 3,000 t of urea/day.

Sites are not selected on the basis of any specific criteria; some plants are both raw material oriented and consumer and transport oriented.

The environmental impact of the production plants derives from waste gases, wastewater, waste heat, dust, solid residues and from noise, transport routes, space requirements (pressure on space) and general industrialisation phenomena.

We will not consider in this brief the impact on the environment from noise, transport, space requirement and other general industrialisation phenomena; this subject is dealt with in the environmental brief Planning of Locations for Trade and Industry.

We examine in the following the process materials, intermediate products, by-products and waste products which arise in the production processes and the measures required to dispose of waste, to prevent any harmful impact on the environment and to keep within prescribed limits.

 

2. Environmental impacts and protective measures

2.1 Ammonia synthesis gas production (ASGP)

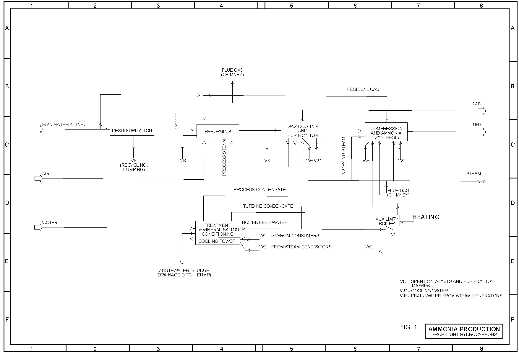
2.1.1 ASGP from light hydrocarbons

Because it is economical, the catalytic steam reforming of light hydrocarbons, such as natural gas, petroleum-associated gas, LPG, light petrol and other gases containing H2, and hydrocarbons such as coke oven and refinery gas, has become generally accepted.

Some 80% of all ammonia synthesis gas plants use this highly endothermic process which can be illustrated - taking methane reforming as an example - by the following molecular formula:

CH4 + 1.39 H2O + 1.45 AIR = CO2 + 2.26 (H3 + N)

In the initial stage of this process, light hydrocarbons are catalytically reformed with steam at temperatures of between 750°C and 800°C with the addition of heat (primary reforming) and, in a second autothermic stage, with air at approx. 1,000°C (secondary reforming); depending on pressure and temperature determined equilibrium conditions, this produces a mixture of H2, CO, CO2, N, CH4 and traces of Ar. The nitrogen required for ammonia synthesis is introduced into the system by the air used for autothermic conversion in the secondary reformer. The carbon monoxide (CO) which forms is then converted catalytically into H2 and CO2 (usually in two stages) with steam at 300°C to 450°C.

Figure 1 - Ammonia Production from Light Hydrocarbons

Before catalytic reforming, sulphur, chlorine and other compounds, which toxify the catalysts, must be removed, and this is performed in a single or multi-stage gas purification process.

Once the carbon monoxide from the reforming gases has been converted to hydrogen, the carbon dioxide is separated by chemical or physical scrubbing, from which a CO2 stream can also be produced for urea synthesis.

The purity of the H2/N mixture necessary for ammonia synthesis is obtained by a fine purification stage following CO2 removal.

In most plants, the primary reformer is heated with the process raw material.

Thanks to the intensive utilisation of waste heat, almost all known processes involved in ammonia synthesis work autonomously, i.e. steam for heating and power from an external source is required or must be produced by an auxiliary boiler only at start-up. The total energy requirement of modern autonomous plants is less than 29 GJ/t NH3.

· Waste streams, pollutants and protective measures:

(a) Waste gases

- Carbon dioxide (CO2):

It occurs at a concentration of around 98.5 % by volume, is used in full or in part as a raw material for urea synthesis and can be released into the atmosphere untreated as in practice the only impurities contained are H2, N2 and CH4.

- Flue gases from the primary reformer and steam boilers:

If the heating medium contains too much sulphur, it may undergo a purification process to keep SO2 values in the flue gases to within admissible levels. Primary measures to reduce the NOx emission can be taken in the primary reformer. Flue gases are released into the atmosphere through a chimney so as to comply with the values of the TA-Luft [Technical Instructions on Air Quality Control] valid in Germany, for example.

- Other waste gases:

All other waste gases formed in the plant contain combustible components and are fed into the plant’s heating gas system. If there is any unscheduled stoppage, process gases (H2, CH4, CO, CO2, NH3, N2, steam) have to be burnt in a flare as a temporary measure so that only flue gases are released into the atmosphere.

(b) Wastewater

- Process condensate: is generally reprocessed and used as boiler feedwater.
- Blow-down water from steam generators: does not contain any toxic components and can be discharged untreated or fed into the cooling water circuit.
- Blow-down water from cooling water circuits: is to be treated before disposal depending on the degree of concentration and the content of corrosion inhibitors, hardness stabilisers and biocides.
- Wastewater from demineralisation plants for boiler feedwater conditioning: can be drained following a neutralisation stage.
- Spent lye from CO2 scrubbing:

In normal operation, no waste streams are produced. Wash water is to be treated in the same way as wastewater from demineralisation plant or cooling water circuits. (On the general subject of wastewater, see also the environmental brief on Wastewater Disposal).

(c) Solids

- Sludges: The purification of blow-down water from cooling circuits can produce sludge residues which then need to be dumped by a method appropriate to their composition.
- Spent catalysts and purification masses:

The useful life of catalysts used in ammonia production plants ranges from about 2 to 8 years depending on the particular use and method of operation. When the activity of catalysts falls below a predetermined level, they are replaced by new active ones. Most catalysts contain notable quantities of oxides and sulphides of the heavy metals Co, Ni, Mo, Cu, Zn and Fe, which are insoluble in water, while spent sulphur purification masses consist in the main only of water-soluble oxides and sulphides of Zn or Fe, and chlorine purification masses of NaCl/Na2O on Al2O3. Some of these waste products are recovered by the manufacturers for reprocessing or are passed on to smelting works for metal recycling. Otherwise, they have to be dumped by a method appropriate to their composition; for example, the water-soluble HT conversion catalyst containing Cr must be dumped so that no soil or water pollution is possible.

(On the general subject of waste, see also the Environmental Briefs Solid Waste Disposal and Disposal of Hazardous Waste).

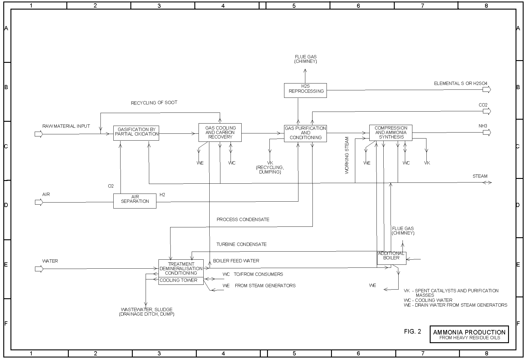
2.1.2 ASGP from heavy residual oils

The residual oils containing sulphur and heavy metals produced in crude oil processing should today no longer be burnt untreated for reasons of environmental protection. They can however be successfully used for the production of ammonia synthesis gas.

The residues are gasified by partial oxidation with oxygen from an air separation plant - in which the nitrogen required for ammonia synthesis is also produced - according to the following simplified molecular formula:

Cn Hm + n/2 O2 = n CO + m/2 H2

The hydrogen required for ammonia synthesis is produced by further conversion with steam and disintegration of contaminants - such as H2S, COS, CNS, HCN, soot and metal residues - formed due to the raw material composition and the particular process conditions.

As the process generally consumes a large amount of energy, there is intensive waste heat utilisation and all combustible by-products and waste products formed are used internally for reasons of economy.

Figure 2 - Ammonia Production from Heavy Residue Oils

· Waste streams, pollutants and safety measures

Solid residues, such as ash and salts, and also liquid and gaseous by-products and waste products are formed during the process due to raw material composition and the gasification and purification processes.

Numerous processes are available for waste reprocessing and pollutant disposal, thus plants of this kind can even operate within the strict environmental regulations of the Federal Republic of Germany. Generally, the details given in section 2.1.1 apply to the reprocessing of the corresponding waste gases, wastewater and solid residues.

The following are also produced:

- H2S as a conversion product of the sulphur contained in the raw material. Elementary sulphur is produced with a 98% yield by the Claus process (a 99% yield can even be achieved by means of additional stages); alternatively a 98% yield can likewise be obtained by wet catalysis of sulphuric acid.
- Process water contaminated with the metals contained in the raw material, such as Ni, V, Co etc., and the water-soluble compounds formed in the gasification process from other elements present in the raw material, such as H2S, CNS, HCN, As, NH3, Cl, MeOH etc. Before it can be discharged into drains, this wastewater must be purified by means of appropriate purification processes and biodegradation. In most cases provision must be made for a demetallisation stage, the heavy metals deriving from this being transported to special dumps or to special works where the metal is recovered.

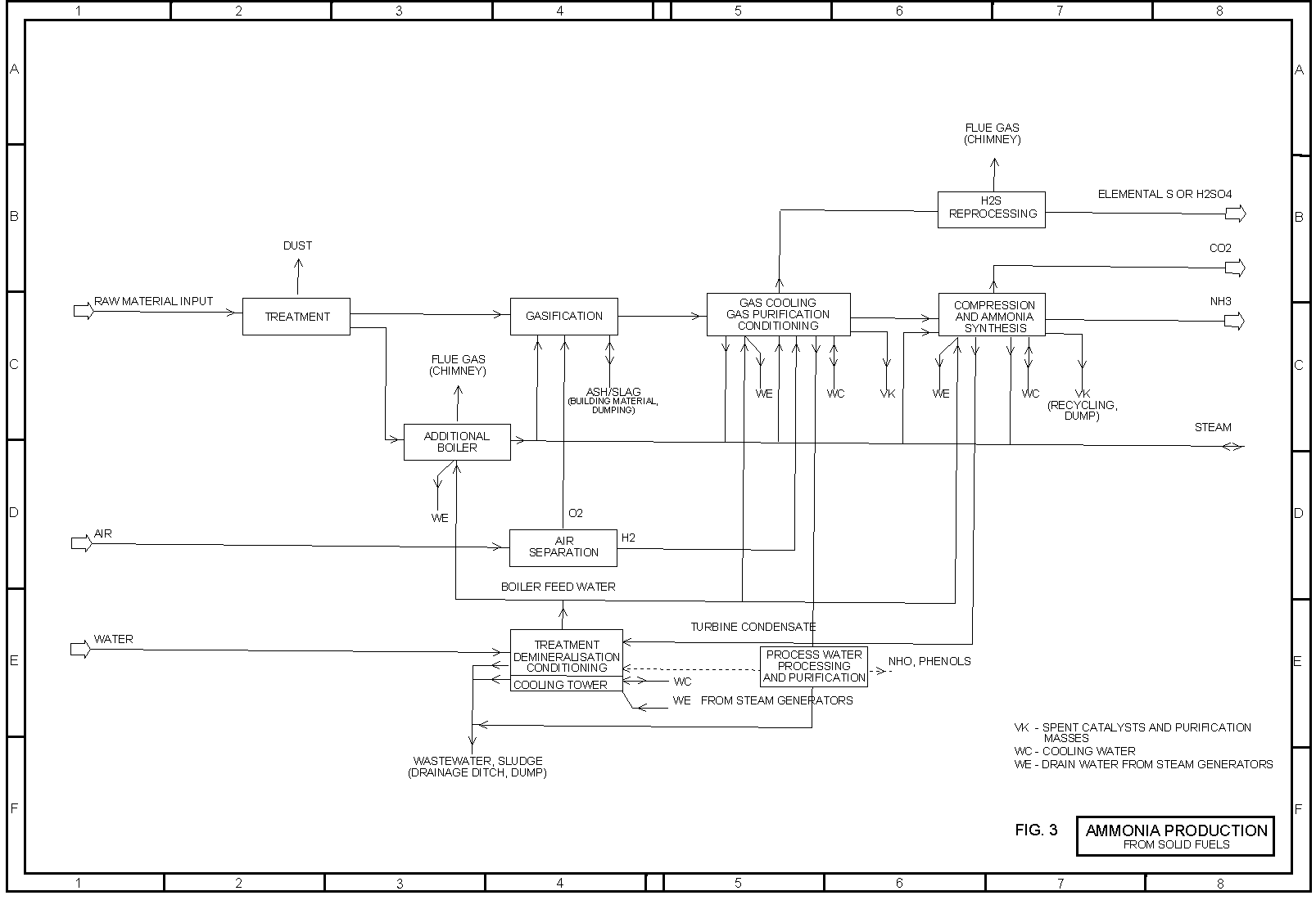
2.1.3 ASGP from solid fuels

A crude gas consisting of H2, CO, CO2 and CH4 is produced with steam at temperatures of over 1200°C and by the partial oxidation of hard coal, lignite, coke, peat etc., with oxygen from an air separation plant in which the nitrogen required for ammonia synthesis is also produced.

As with the partial oxidation of liquid hydrocarbons (section 2.1.2), the impurities in the crude gas are largely determined by the raw material composition and process conditions (pressure and temperature), the sulphur in the raw material being present almost exclusively in the form of H2S. In the subsequent purification and conditioning stages, which in principle correspond to the operations involved in the reprocessing of heavy oil residues (section 2.1.2), pure hydrogen is extracted and this is used for ammonia synthesis with the oxygen from the air separation process.

On a large scale, the following methods of solid gasification have proved successful:

- moving bed process,
- fluidised bed process and
- entrained bed process.

Feed and storage installations for the fuel and also conditioning stages tailored to the particular gasification process used, are always found upstream of the gasification process.

As the overall process consumes a great deal of energy, there is intensive waste heat utilisation.

· Waste streams, pollutants and protective measures

In all processes, solid residues such as ash, slag and salts are produced, as are also liquid and gaseous by-products and waste products, in quantities and of compositions which are determined by the raw material composition and the gasification and gas purification processes.

A large number of processes can be used for waste recycling and pollutant disposal, thus plants of this kind can operate within the strict environmental regulations of the Federal Republic of Germany applicable in the energy supply sector.

The type and reprocessing of waste gases, wastewater and solid residues conform in principle to the provisions of sections 2.1.1 and 2.1.2.

Figure 3 - Ammonia Production from Solid Fuels

In addition the following are formed:

- Dust, formed during fuel transport, storage and reprocessing. The problem of dust can however be controlled effectively by the implementation of measures which are commonplace in coal power stations and which have proved to be highly successful in overcoming the dust problem.
- Leakage water from the fuel store. Any harmful effects can be avoided by drainage and/or by covering the ground water area with an impermeable layer of clay.
- In many processes wastewater containing ammonia, phenol, cyanide and tar is formed, but there are also processes which can be used to separate these contaminants and recover them to a technically pure level.
- Ash and/or slag from the gasifiers. It is essential to check in each individual case whether this can be recycled, e.g. in the construction industry, and to determine what form of dumping is appropriate.

2.1.4 Water electrolysis and air separation

The feed product is fully demineralised water; this is produced in ion exchangers and mixed bed filters. Water electrolysis consumes a great deal of power and is thus an option only where cheap excess energy is available or where other raw materials are in short supply. The nitrogen required for NH3 synthesis is obtained by air separation. In electrolysis, very pure oxygen, suitable for a large number of technical applications, is formed, whereas in air separation only an oxygen-enriched spent air flow is generated which is normally released into the atmosphere.

· Waste streams

Only wastewater from the demineralisation plant and blow-down water from the cooling water circuit are continuously formed; they must be treated as described in section 2.1.1. The precious metal catalyst for the removal of residual oxygen from the synthesis gas is only replaced at intervals of several years and can be returned to the manufacturer for reprocessing.

Figure 4 - Ammonia Production by Water Electrolysis

2.2 Ammonia synthesis and storage

Very pure hydrogen and nitrogen are converted catalytically in an exothermic process to ammonia at pressures of over 100 bar and temperatures of around 350°C - 550°C.

3 H2 + N2 = 2 NH3

The conversion is not complete due to the equilibrium conditions. The ammonia formed is condensed by cooling (air, cooling water, cold) and released from the process in liquid form. Any gases not converted remain in a recycle. This results in an accumulation of inert components (CH4, Ar, He) which must then be removed from the process by a continuous stream of purge gas. The purge gas stream, together with the flash gases from the ammonia produced, can be used as heating gas in the synthesis gas production plant, in which case NH3, H2, N2 and Ar can first be separated in recovery plants.

The liquid ammonia goes either directly into processing plants or into a storage tank, storage taking place under pressure but at ambient temperature or slightly lower, or alternatively at atmospheric pressure and at a temperature of around -33°C.

· Waste streams, pollutants and protective measures

In normal operation, the plant does not release any pollutants into the environment. The continuously formed waste gas streams are processed internally or in the synthesis gas production plant.

No problems arise with the disposal of the catalyst, consisting of iron with small quantities of Al2O3, K2O, MgO, CaO and SiO2, an operation which takes place at intervals of around 5 to 10 years (e.g. smelting, road-building).

As ammonia fumes are highly irritant and the liquid is caustic and causes freezing, appropriate safety precautions - particularly during storage - need to be taken, such as double-shell tanks, collecting basins and water spray curtains.

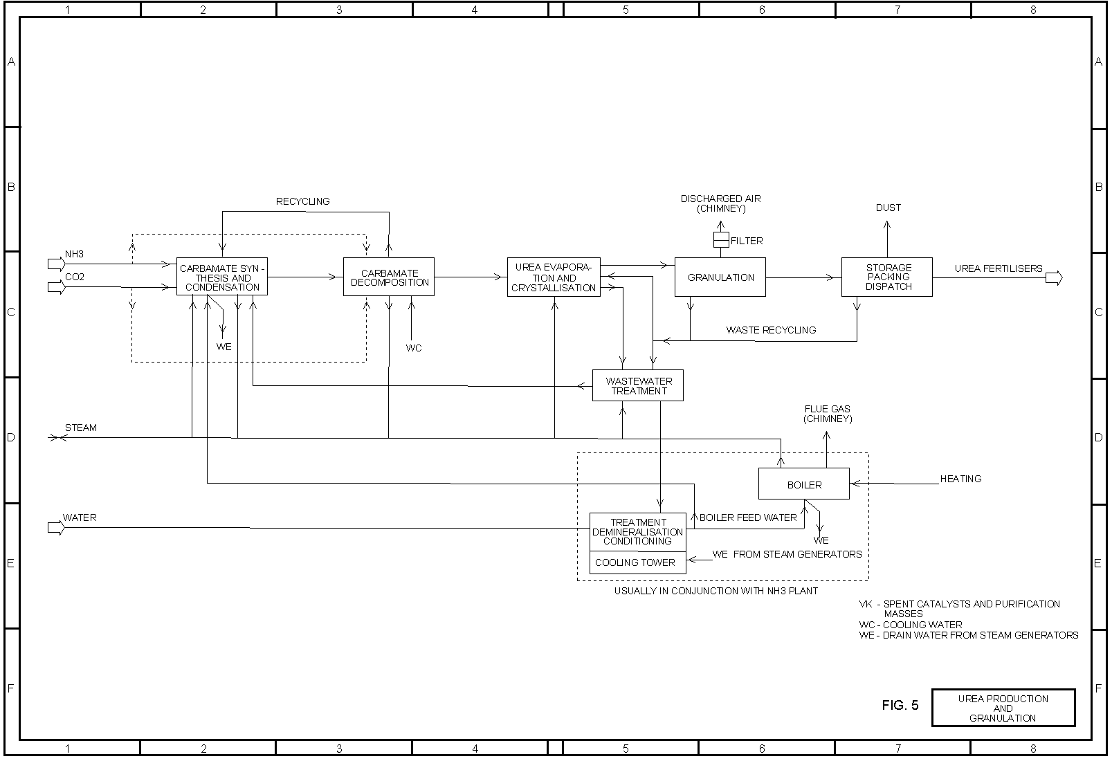
2.3 Urea synthesis and granulation

Urea is produced from ammonia and the carbon dioxide which is a by-product of ammonia synthesis gas production from hydrocarbons, in a 2-stage process at pressures of 140 to 250 bar.

1st stage: Ammonia carbamate synthesis (exothermic)

2NH3 +CO2 = NH2 - CO - ONH4

2nd stage: Thermal carbamate decomposition to urea (endothermic)

NH2 - CO - ONH4 - CO(NH2 )2 + H2O

The urea is present in the form of an aqueous solution in a concentration of some 70 to 80%, from which a pumpable melt is extracted for further processing by the vacuum evaporation of the solution water.

It is then processed to granular urea fertiliser either by prilling in towers using a countercurrent of cold air or by fusion granulation on rotary plates or other cooled installations and by the fluidization technique.

The granular product is then poured directly into bags and/or stored temporarily in warehouses as bulk product.

· Waste streams, pollutants and protective measures

(a) Waste gases:

- Waste gases from synthesis contain only CO2 and air, together with traces of the gases dissolved in the ammonia: H2, CH4, Ar, as all waste gases have to be scrubbed before they are released into the atmosphere.
- Waste gases from prilling towers or granulation installations always carry a certain amount of product dust with them, the release of which must be contained by filtration to prevent "overfertilisation" of the environment with the repercussions this has on soil and water quality.

(b) Wastewater:

- Wastewater derives mainly from the gas scrubbing operations and contains NH3, CO2 and urea. All wastewater is recycled in the process itself, to keep the addition of water to the process as low as possible and to minimise raw material and product losses. The wastewater which does arise can be simply biologically purified.

(c) Solids:

- Residue produced during waste gas dust extraction, which is practically pure product, is returned to the process.

Figure 5 - Urea Production and Granulation

 

3. Notes on analysis and evaluation of environmental impacts

In the fertiliser production plants described here, environmental impacts, in the form of emission into the atmosphere, watercourses and soil, as well as noise emissions, may be anticipated. However, there are process stages for all production plants which can be implemented to contain this impact.

In Germany, the TA-Luft [Technical Instructions on Air Quality Control] is the main instrument as regards air quality. Pollutant limit values relating to specific plants and substances are listed in the Allgemeine Verwaltungsvorschrift zum Bundesimmissionsschutzgesetz [General Administrative Regulations pertaining to the Federal Immission Control Act] of 27.02.1986. It also contains a series of Richtlinien des Vereins Deutscher Ingenieure (VDI-Richtlinien - guidelines of the Association of German Engineers) regarding process and gas purification techniques and emission measurement techniques, which must be complied with. There are similar provisions in other countries, e.g. the Clean Air Act in the USA or its Swiss equivalent, the Luftreinhalteverordnung.

In countries which do not have their own regulations, reference is frequently made to the TA-Luft or other foreign regulations at the planning stage.

Most atmospheric pollution in such plants derives from SO2 in the waste gas. Under TA-Luft, a sulphur emission level of 3% down to 0.5%, depending on plant size, must not be exceeded in sulphur extraction plants. Not all purification processes achieve this, but they are nonetheless used where less stringent regulations are in force.

In wet catalysis for sulphuric acid extraction, a minimum conversion level of 97.5% must be complied with. Sulphur trioxide emissions in the waste gas must not exceed 60 mg/m3 under constant gas conditions, and must not exceed 120 mg/m3 otherwise.

Limits which can also be adhered to are established in TA-Luft for NOx emissions in furnace flue gas streams - tube furnaces, steam generators, booster heaters.

Dust emissions from UREA fertiliser production facilities are restricted to 50 mg/m3, while the free ammonia content in waste gases must not exceed 35 mg/m3. The dust load is measured gravimetrically with filter head equipment and the free ammonia is determined by titration.

The wastewater treatment processes used are subject to local regulations. In Germany, the Wasserhaushaltsgesetz (WHG) [Federal Water Act] applies, with its associated Verwaltungsvorschrift [Administrative Regulation] relating to minimum requirements for the disposal of wastewater in drains. In fertiliser production plants, the associated 44. Verwaltungsvorschrift [44th Administrative Regulation] can be observed.

In the extreme case of wastewater treatment, no wastewater is produced, merely combustion residues which are finally disposed of on special dumps where no leaching can occur, or concentrated residual solutions which require disposal in deep wells, for example, may be formed.

The catalyst and purification mass residues, most of which are formed at intervals of two years or more, do not cause any problem in terms of quantity and, as already stated, are passed on to smelting works for metal recycling or must be dumped as special waste.

With regard to the ash and slag from solid-fuel ammonia production, the possibility of recycling or dumping has to be examined in each individual case.

The TA-Lärm [Technical Instructions on Noise Abatement] which is the comparable administrative regulation for noise protection, specifies immission values which are graded by location and time for areas, based on a variety of uses. The determining criterion is that of total impact level. Noise protection measures must be taken into account at planning stage as they are costly if implemented at a later date. In site planning, therefore, adequate distances from protected property, such as residential housing development, and a shortening of this distance must be prevented.

In Germany the TRgA 9007) for limiting the maximum pollutant concentration at the workplace (MAK/TRK values8)), the Arbeitsstättenverordnung [Ordinance on Workplaces] including workshop guidelines for workplace design and the accident prevention regulations Unfallverhütungsvorschriften of the Berufsgenossenschaften (employers' liability insurance associations), as being the body responsible for insuring accidents at work, apply to workplace conditions in terms of pollutant concentration, noise nuisance and industrial safety. Comparable regulations exist in other countries, e.g. in the USSR, with Health Standards for Industrial Concerns (SN 245-71).

7) TRgA - Technische Regeln zur Arbeitsstoffverordnung [technical regulations on the industrial substances decree]

8) MAK - Maximale Arbeitsplatzkonzentration [maximum workplace concentration]

TRK - Technische Richtkonzentration [technical approximate concentration]

 

4. Interaction with other sectors

In view of the high energy and raw material requirement, ammonia and urea production plants are normally built close to raw material sources or transport routes; these include natural gas and crude oil conveying plants, refineries, pipeline terminals, LNG stores, coal mines, power stations and coking plants - or hydroelectric power stations with high excess energy (for water electrolysis).

Proximity to other fertiliser production facilities is also useful, e.g. NP or NPK fertiliser production.

Less practical, in contrast, are purely consumption-oriented sites if these do not also enjoy favourable conditions for the supply of raw materials or energy (e.g. port installations, power stations).

 

5. Summary assessment of environmental relevance

In ammonia and urea production plants, mainly gaseous by-products and residues are formed due to the raw materials used, together with wastewater, waste heat and spent catalysts resulting from the processes used. Moreover, noise and other industrial influences also occur.

Because of the high energy requirement for ammonia production, which is about 29 GJ/t of NH3 in modern natural gas fed plants and over 70 GJ/t of NH3 where coal is the raw material, the environmental impact is comparable to that of power stations (cf. environmental brief Thermal Power Stations).

With today’s gas and water purification methods, even the most stringent environmental protection regulations can be complied with, the lowest costs being incurred where natural gas is the raw material, and the highest being incurred for coal - due to its complex composition. In the manufacture of granular urea fertiliser, particular emphasis must be placed on effective dedusting techniques. Likewise, suitable wastewater purification plant and environmentally friendly dumping facilities must be available.

In industrial conurbations, air coolers or dry cooling towers may be required to prevent the environmental pollution which can occur where cooling water is used to deal with waste heat.

The population affected should be involved at the planning phase; likewise, the population resident in the area of the project should have access to medical care.

In the case of new planning measures without any differentiated (state) monitoring system in the environmental field, the aim must be to choose a technique which is best adapted to the particular circumstances.

It is extremely important for plants of this kind to be systematically monitored and maintained to guarantee correct operation - a point which is all too easily ignored. Thus, a works environmental protection officer with appropriate powers must be appointed who will also be responsible for increasing the awareness, and for the education and training of operating personnel with regard to environmental issues.

It may generally be stated that apart from the pollutants due to waste heat and contained in the raw materials, very little environmental impact need be feared from ammonia and urea production provided that environmental protection aspects are taken into account during planning and operation.

 

6. References

Allgemeine Verwaltungsvorschrift über genehmigungsbedürftige Anlagen nach 16 der Gewerbeordnung - GewO; Technische Anleitung zum Schutz gegen Lärm (TA-Lärm), 1968.

Gesetz zur Ordnung des Wasserhaushalts (Wasserhaushaltsgesetz - WHG), 1976.

Gesetz zum Schutz vor schädlichen Umwelteinwirkungen durch Luftverunreinigungen, Geräusche, Erschütterungen und ähnliche Vorgänge, BundesImmissionsschutzgesetz - BImSchG, 1985.

Katalog wassergefährdender Stoffe, Bekanntmachung des BMI, 1985.

Technische Regeln für brennbare Flüssigkeiten - TRbF

TRbF 100 Allgem. Sicherheitsanforderungen

TRbF 110 Läger

TRbF 210 Läger

TRbF 180 Betriebsvorschriften

TRbF 280 Betriebsvorschriften.

1. Allgemeine Verwaltungsvorschrift zum BundesImmissionsschutzgesetz (Technische Anleitung zur Reinhaltung der Luft - TA-Luft), 1986.

1. Allgemeine Verwaltungsvorschrift (VwV) zur Störfall-Verordnung (1. Störfall-VwV), 1981.

2. Allgemeine Verwaltungsvorschrift zur Störfall-Verordnung (2. Störfall-VwV), 1982.

4. Verordnung zur Durchführung des BundesImmissionsschutzgesetz (Verordnung über genehmigungsbedürftige Anlagen - 4. BImSchV), 1985.

9. Verordnung der Bundesregierung zur Durchführung des BundesImmissionsschutzgesetzes, (Grundsätze des Genehmigungsverfahrens - 9. BImSchV), 1980.

12. Verordnung der Bundesregierung zur Durchführung des BundesImmissionsschutzgesetzes, (Störfall-Verordnung - 12. BImSchV), 1985.

13. Verordnung zur Durchführung des BundesImmissionsschutzgesetzes, (Verordnung über Großfeuerungsanlagen - 13. BImSchV), 1983.

Verordnung über Anlagen zur Lagerung, Abfüllung und Beförderung brennbarer Flüssigkeiten zu Lande (Verordnung über brennbare Flüssigkeiten - VbF), 1982.

Verordnungen der Bundesländer über Anlagen zum Lagern, Abfüllen und Umschlagen wassergefährdender Stoffe - VAwS.


Contents - Previous - Next