Back to Home Page of CD3WD Project or Back to list of CD3WD Publications

55. Vegetable oils and fats

Contents - Previous - Next

Contents

1. Scope

2. Environmental impacts and protective measures

2.1 Hazard potential of the different processing stages
2.2 Processing of fruits (palm fruit, olives)
2.3 Processing of oil-seeds and nuts

2.3.1 Storage
2.3.2 Cleaning and crushing
2.3.3 Raw material conditioning
2.3.4 Pressing process
2.3.5 Solvent extraction

2.3.5.1 Air polluted with hexane
2.3.5.2 Extracted product polluted with hexane and residual hexane-oil mixture (miscella)
2.3.5.3 Hexane-water mixture
2.3.5.4 Wastewater polluted with hexane

2.3.6 Refining

2.3.6.1 Physical refining
2.3.6.2 Chemical refining
2.3.6.3 Processing of soaps and mucilage
2.3.6.4 Comparison of physical and chemical refining based on environmental factors

3. Notes on the analysis and evaluation of environmental impacts

3.1 Air
3.2 Noise
3.3 Wastewater
3.4 Waste
3.5 Soil
3.6 Choice of site
3.7 Transport

4. Interaction with other sectors

5. Summary assessment of environmental relevance

5.1 Crude oil extraction
5.2 Crude oil refining

6. References

 

1. Scope

This environmental brief discusses the extraction and processing of oils and fats from vegetable sources.

Vegetable oils and fats are used principally for human consumption, but are also used in animal feed, for medicinal purposes and for certain technical applications. They are extracted from a range of different fruits, seeds and nuts. Unlike industrial oils and fats, which are mostly produced from petroleum, they are generally non-toxic and biodegradable, without requiring any further treatment. However, they pollute the environment as they degrade due to their oxygen demand and their capacity to break down into water emulsions. An overview of the main types used is shown in Table 123).

23) Table 1 shows only the most common types. In many countries, a range of other varieties is used in part on a small industrial scale, e.g. rice bran, cashew nut, safflower, mahua, neem, mustard, tobacco, rubber plant, khakhan, dhupa, kokum, thumba seed and others besides.

Table 1 - Use of various fruits, seeds and nuts

Use*) Seeds Nuts Fruit and fruit flesh
For human consumption or medicinal purposes and animal feed Cotton seed
Sunflower seed
Soya beans
Palm kernels
Cocoa beans
Sesame seed
Corn (germ)
Rapeseed
Linseed
Coconut
Hazelnut
Walnut
Peanut
Palm fruit
Olives
For technical applications and fuel Castor oil plant
Linseed
Perilla seed
Oiticica seed
--- ---

*) The subdivision into use for human consumption and use for medicinal and technical applications is based on the principle application and may change. For example, rapeseed, palm kernels, soya beans, sunflower seeds and peanuts are potential raw materials for fuel production (Elsbett motor).

Production processes for vegetable oils and fats differ according to the required yield and raw material type. They can be categorised as follows:

- fruit processing
- processing of seeds and nuts by mechanical extraction (pressing)
- processing of seeds and nuts by solvent extraction.

Processing, in which the raw materials are separated into oils and oil-bearing solid residues, comprises the following operations after harvesting and any storage:

1. Preparation by raw material husking and cleaning, crushing and conditioning24).

24) Conditioning means treating the raw material so that it has certain chemical or physical and chemical conditions in order to obtain the highest possible oil yield from the subsequent pressing operation.

2. a) Boiling of the fruit or
b) Pressing or pressing and/or
c) Solvent extraction of oil-seeds/nuts.

3. a) Skimming of the liquid oil phase if boiling is carried out
b) Filtration of the pressed fat if pressing is applied
c) Separation of the crude oil while at the same time evaporating and recovering the solvent where solvent extraction is carried out.

4. Conditioning (drying) and reprocessing of residues.

5. Crude oil improvement by refining

a) Degumming
b) Neutralisation
c) Bleaching
d) Deodorisation.

6. Further processing of the refined crude oil.

 

2. Environmental impacts and protective measures

The intensification of land use in connection with projects for oil and fat production can have negative environmental implications (single-crop agriculture, erosion, water and soil contamination, loss of soil fertility, destruction of wildlife habitats). Farming methods and harvesting practices must be controlled and optimised from the outset.

2.1 Hazard potential of the different processing stages

The forms of environmental pollution shown in Table 2 below can arise during intermediate storage and the different stages of processing.

Table 2 - Hazard potential during storage and processing

Type of pollution Storage Cleaning Crushing Conditioning Pressing Boiling Extraction Refining
Improvement
Packing
Dust   X   X   X
Noise   X   X X  
Pollutants
(including smell)
X X X X X X
Wastewater X   X X X X
Flue gas     X*)      
Waste/special waste   X X X X  

*) From the burning of palm fruit stems, which have a residual oil content of 0.38%, in charcoal kilns.

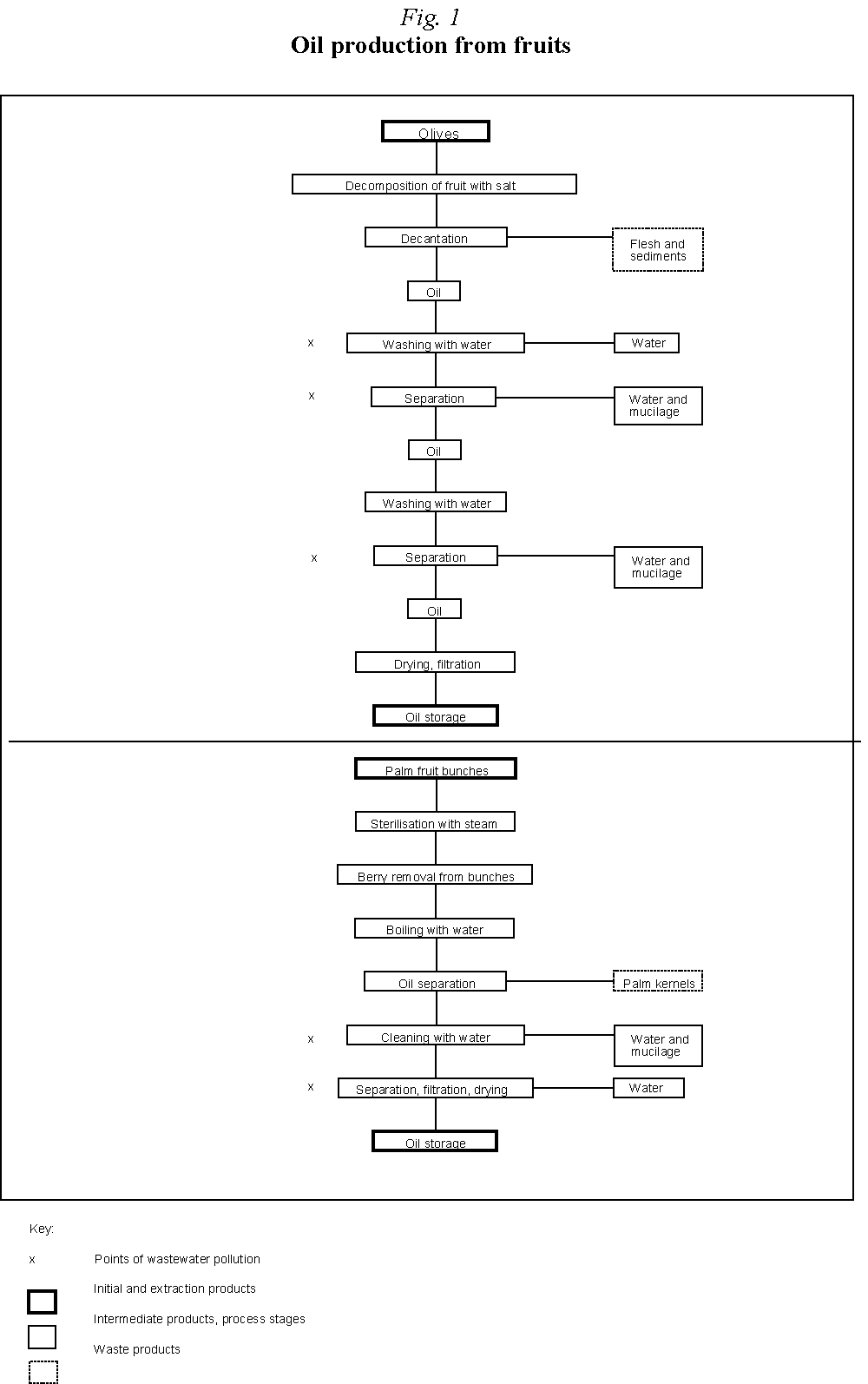
2.2 Processing of fruits (palm fruit, olives)

Fruits are processed in the producer countries in the tropics (palm fruit) or around the Mediterranean (olives) by relatively small rural concerns and by medium-sized industrial companies. Figure 1 gives an overview of the various production processes, and in the following we examine in detail palm fruit processing.

Fig. 1 - Oil production from fruits

With palm fruit, some 2 to 3 tonnes of wastewater are produced per tonne of crude oil. Due to its organic residues, the wastewater has a particularly high biological and chemical oxygen demand for cleaning (water pollution). Moreover, dissolved solids (sludge particles), oil and fat residues, organic nitrogen and ash residues are the principle constituents of the wastewater.

The first operation in the treatment and reprocessing of wastewater is that of separating settleable solids. The residual oil content is collected in an oil trap. There are also combined sludge and oil traps which are oil traps with an integrated sludge chamber and are 92% effective. A 100% reduction in wastewater and pollutant discharge into surface water can be achieved by any of the following measures:

· discharge by spraying
· discharge by other irrigation systems
· drainage into settling tanks
· drainage into municipal and urban sewage treatment systems.

No soil conservation problems due to wastewater penetration have been reported to date.

Additional storage facilities and areas should be kept in reserve in case of leaks of solvents, lyes and acids in the event of accidents, and equipment to deal with such accidents should be to hand at all times.

Figure 2 shows a percentage analysis, based on 100% palm fruit bunches, which can be used to estimate the potential waste and wastewater volume.

Fig. 2 - Palm fruit processing with percentage analysis

Minimum requirements for wastewater drainage into watercourses in Germany are laid down by the 4. Abwasser-Verwaltungsverordnung (4.AbwVwV) [4th Wastewater Administrative Regulation] of February 1987, some details of which are shown in extract form in Table 3 below as a guide.

Table 3 - Minimum requirements (from 4.AbwVwV)

  Quantity of wastewater in m3/t initial product Settleable solids ml/l Chemical oxygen demand (COD) mg/l
Extractable
substances mg/l
    Random sample Mixed sample*) Mixed sample*)
      2 h 24 h 2 h 24 h
Seed dressing 10 0.3 200 170 30 20
Edible fat and oil refining 10
10-25
0.3
0.3
250
200
230
170
50
30
40
20

*) Within 2 to 24 hours

An alternative, more environmentally friendly method than draining wastewater into surface water consists of recycling the wastewater as process and boiler feed water (circuit system). The World Bank "Environmental Guidelines" (see item 6 in References) gives a technical description of biological wastewater treatment methods for palm oil extraction plants as practised in Malaysia.

Considerable quantities (per tonne of raw material, approx. 0.7 to 0.8 tonnes) of waste of vegetable origin (cellulose, husks, stems, pressing residues) arise during production, and the disposal of them must be taken into account when such facilities are planned. Due to their content of oil-bearing, organic components, the stripped bunches pose a major odour problem, as do pressing or extraction residues. Transport and dumping should be organised on this basis (e.g. dumping far from populated areas). The remaining solid residues are often incinerated to produce process steam, although this is not an ideal form of recycling as the waste contains silicates which vaporise when burnt and form a glassy coating in the furnace. It should be ensured that the incineration process is controlled and waste air is not used to separate the husks from the kernels (contamination with silicates) as is frequently observed. Heat exchangers with integrated self-cleaning systems are one possible solution. The incorporation of organic waste (mulch) in farmed arable soils raises a number of problems as the soil cover could, under certain circumstances, be destroyed (erosion risk) if waste were ploughed into it. On the other hand, prior mechanical comminution of the waste - which would facilitate its application to arable soils - could nullify its cost effectiveness, although under certain circumstances it would make a practical contribution to soil structure improvement.

2.3 Processing of oil-seeds and nuts

Three different processes may be used to extract the oil from oil-seeds and nuts:

- pressing
- solvent extraction
- a combination of pressing and solvent extraction.

Processing produces waste, dust and odorous substances as well as wastewater in a quantity of some 10 m3/tonne seed. Cylinder mills, fans and pneumatic conveyors are also sources of noise.

Figure 3 provides an overview of the processes used.

The environmental implications arising and the environmental protection measures which can be taken are described below in the sequence of the individual processing stages.

Fig. 3 - Oil production from oil-seeds and nuts

2.3.1 Storage

There are three methods of storage:

- bagged under cover
- loose in a warehouse
- loose in a silo.

Dust is produced during the filling operation in the latter two cases, in variable quantities depending on the equipment used. The dust is of organic origin and relatively harmless (direct contact is unpleasant and can cause skin irritation, visual and respiratory difficulties). If only because of dust explosion risk, aspiration (extraction) is essential for the mechanical processes described below (cleaning, crushing, conditioning). Thus instead of quantities of dust being released during the cleaning, screening or crushing operations, the dust-laden air is extracted, collected and cleared of solids via a central dust-removal installation, normally cyclones (maximum separation efficiency of 95%) or, better still, via filters (separation efficiency of up to 99%).

If mould should be found and if the presence of aflatoxins is suspected (in peanuts), there is no risk of contamination of the soil or groundwater under the stores, as the metabolism of the particular mould fungi limits the presence of aflatoxins to the food product only (peanut kernels). Preventive measures (air humidity control and monitoring) and the regular checking and sorting of stocks are essential here. Any possibility of the fungal spore dissemination must be eliminated (prevention of strong air currents, stores to be protected from the wind), otherwise peanuts not yet affected can be infested, causing health risks to employees as the spores can enter the lungs and, once established there, can multiply.

2.3.2 Cleaning and crushing

The mechanical cleaning and crushing of oil-seeds and nuts generate noise and dust, which can be controlled by aspiration and dust-extractor installations (collecting filters, electrostatic precipitators/cyclones) - thereby also preventing dust explosions.

2.3.3 Raw material conditioning

Raw materials are generally conditioned by the addition of steam (heating), an operation which enables the degree of wetting of the product to be controlled. The so-called vapours, the odorous substances, are released as condensate. Gaseous emissions and emissions of odorous substances can be limited by cleaning the

outside of machines and pipes with alkalis (caustic soda, caustic potash). The sulphur content can be determined by the analysis of the local raw material to be processed, and on the basis of this appropriate emission monitoring equipment can be developed.

2.3.4 Pressing process

No environmentally relevant substances other than the vapours are produced in the preliminary and final pressing of oil-seeds. However, during the washing (usually with steam jets) of the fat-sprayed machines, oily water is drained into the wastewater system. Here too oil traps are required. The heat from the vapours can be recovered in heat exchangers as an energy-saving measure and to reduce odours.

2.3.5 Solvent extraction

In the fluid extraction process, the oil in the unpressed or prepressed products is chemically dissolved with solvents and discharged in the form of miscella (oil-solvent mixture) (see figure 4).

The solvent most commonly used is hexane (C6H14)25) which is to be regarded as both a nerve and an environmental poison. Hexane-contaminated production residues must therefore be treated or disposed of. The following can be contaminated with hexane: the air, extracted product, miscella (residual oil-solvent mixture) and water.

25) Hexane is a hydrocarbon of the paraffin group. It constitutes a fire hazard and must be regarded as a nerve poison. At high concentrations, hexane is narcotic and states of intoxication may be observed, although these are overcome quickly and without any consequences for health where oxygen or fresh air is provided. In the case of prolonged exposure, paralysis together with cardiac and respiratory problems arise. Severe poisoning can result in death, in some cases weeks later. Constant exposure causes death by suffocation. Some cases of skin irritations through to necroses (tissue destruction) have been observed as a result of hexane and employees must therefore be given training in the handling of hexane. Surplus quantities, which cannot be released into the environment under the terms of discharge regulations (e.g. 4. AbwVwV in Germany) must be disposed of as special waste. In storage, the general regulations applicable to the handling of chemical products should be observed. Hexane can be stored in drums under stands fitted with extractor systems and collector sumps. Another solvent which is sometimes used is benzol, but it is not recommended in view of its high level of toxicity and other problems.

2.3.5.1 Air polluted with hexane

· is formed due to leaks in the plant and the conveying pipes.

Hazards: Air-hexane mixture is explosive once the explosion threshold of 1 to 7% is reached.

Remedy: The concentration is measured with probes at suitable points (conductivity meters) and an alarm triggered if the threshold is exceeded. Particular care must be exercised when entering tanks and in all cases fumes must first be removed.

· is formed during the extraction process in the extractor and during the subsequent steam treatment of the extracted product in the toaster.

The waste air can be treated by absorption plants, in which the air is fed through a mineral oil bath and the hexane transfers from the air into the mineral oil. The hexane pollution in the waste air released into the atmosphere should not exceed 150 mg hexane per m3 air at a mass flow of 3 kg/h. The explosion safety threshold is 42 g/m3 air.

2.3.5.2 Extracted product polluted with hexane and residual hexane-oil mixture (miscella)

The solid raw material residues and the miscella are largely stripped of hexane by steam distillation, in which meal (animal feed) and a water-hexane mixture are produced, or where hexane and crude oil are separated out from the miscella. The hexane can be collected and reused (hexane recycling).

The hexane content of the meal must not exceed 0.03% for transport safety reasons. As hexane is heavier than air, there is a risk with lengthy transport times that the hexane could sink and concentrate, thereby exceeding the explosion safety threshold (42 g/m3). As hexane vaporises relatively quickly, no consequences have yet been observed with regard to the health of cattle fed on the meal.

2.3.5.3 Hexane-water mixture

If hexane-contaminated wastewater is to be disposed of, 50 parts per million (ppm) hexane, for a total wastewater quantity of 3 - 5 m3/t feedstock, should not be exceeded.

Hexane-water mixtures are separated by the density difference and the (theoretical) insolubility of the two media in each other, in order to condition (produce) disposable wastewater. They are separated by the drawing off of the two fractions in a settling tank at 40°C. Water, as the heavier fraction, is drawn off at the bottom, while the lighter hexane, which floats, is pumped off from the top. Cooling to 40°C is essential so that the separation operation is carried out well below the boiling point of hexane (68°C). The residual hexane content in the water is reduced by evaporation in a boiler (90°C, to stay below the boiling point of water).

2.3.5.4 Wastewater polluted with hexane

The total quantity of water supplied in the form of steam which is added is 12%, related to the quantity of raw material used in the steam treatments (see 2.3.3). 50% of this remains in the meal, the other half being converted into the liquid state by condensation. Thus some 0.06 m3 wastewater per tonne of feedstock is contaminated with hexane. It is not possible to give more precise details about potential risks to the environment arising in tropical areas due to non-compliance with this limit (long-term consequences of possible damage to the ecotope) as research in this area is woefully inadequate.

2.3.6 Refining

The oils produced by extraction must - for reasons of durability, taste, appearance and consistency - be cleared of impurities such as free fatty acids, particles of dirt and seed, lecithin, carbohydrates, fats, gummy or mucilaginous substances, pigments, waxes and oxidation products. The purpose of refining is to remove undesirable by-products whilst retaining desirable ones, e.g. vitamins, antioxidants (tocopherols) or certain technical properties. Refining comprises basically the degumming, neutralisation, bleaching and deodorisation of the crude oil, and it is in these processes that most of the wastewater and unpleasant odours are produced. The lyes and acids used in the process bring with them a potential risk of injury to personnel (safety measures and training necessary). Figure 4 illustrates the refining process schematically.

Either a chemical or physical method can be used for oil neutralisation (removal of free fatty acids). The chemical process involves the neutralisation of acid using caustic soda, whilst the physical process neutralises by steam distillation. Physical neutralisation is the norm for palm, coconut and palm nut oil, whereas cottonseed and sunflower oil are generally also neutralised chemically as steam distillation is inadequate in view of the high lecithin content.

Since the treatment of the wastewaters formed is easier, and the quantity of wastewater lower during the physical process, efforts are being made the world over to develop processes which separate off the lecithin in the said oils so that they can be neutralised physically.

Fig. 4 - Schematic representation of refining

2.3.6.1 Physical refining

During the physical process, the preliminary stage involves degumming the oil, normally with phosphoric acid, which coagulates and precipitates proteins which are then removed in separators. The separated solid matter is added to the meal, from which animal feed is made. To prevent phosphate discharge into the refinery wastewater, phosphoric acid is now being replaced by citric acid, which does not degrade into pollutants because of its organic origin, among other things.

The degummed crude oil is then bleached with active clay (clay with a high silicate content)26), since the natural pigments of the crude oil are adsorbed into the active clay and absorbed into the active clay bed. One of two possible processes is used to recover the residual oil which the spent active clay contains. In smaller plants, a steam treatment is used to recover at least some of the oil, but wastewater is also produced. In large-scale plants, all the oil is removed from the active clay in special extraction installations. The oil recovered in this way is of an inferior quality. The process itself produces wastewater and waste air which contain solvent residues, and must be clarified or purified (separators, filter installations).

26) In some countries, charcoal is used for bleaching, but should be avoided in view of the shortage of resources.

Extracted active (bleaching) clay can be dumped without harming the environment, and provision must be made for dumps at the planning stage. Non-extracted active clay can also be dumped without any direct environmental hazard, although there is the problem of odour as the oils contained degrade enzymatically thereby producing, amongst other things, sensorily active fatty acids which give off a rancid odour. The proportion of active clay used is around 3 - 5 percent by mass in relation to the crude oil used.

During the subsequent steaming process, odorous substances (aromatics) and flavourings and approx. 20 - 100 kg of fatty acids per tonne of oil are stripped (at 180 to 270°C under a light vacuum of 4 to 10 mbars) by steam distillation. The steaming vapour is first fed through separator devices, such as hydrocyclones (centrifugal separators) to remove the oil droplets entrained with it and the fatty acids, and then condensed by direct contact with cooling water and recirculated. Using this method, only small quantities of wastewater are produced and they can be treated biologically with a maximum fat quantity of 20 - 25 mg/l wastewater. The oil-contaminated fatty acids can in turn be processed further in soap factories for soap production or in the chemical industry to manufacture other products.

2.3.6.2 Chemical refining

In the chemical process, the crude oil is first degummed and then immediately neutralised in one process stage. First, phosphoric acid (or more recently citric acid) is added to degum the crude oil by precipitating the protein. Then, in contrast to the physical separation, the acidic crude oil - acidic due to the free fatty acids it contains (2 - 10%, depending on the oil-seed and storage conditions) and the citric or phosphoric acid added - is neutralised by the addition of lyes, usually soda lye. This yields a mixture of neutralised oil, mucilages and soapstock.

After separation, the crude oil obtained is bleached and steamed as in physical refining. The same by-products are also produced, although the active clay consumption is considerably lower. Moreover, the steaming operation yields only about one tenth of the oil droplets and fatty acids obtained in physical refining.

2.3.6.3 Processing of soaps and mucilage

Disposal problems are associated with the processing of soapstock and mucilage. The soap is first boiled and separated with sulphuric acid (to break up the emulsion). This produces fatty acids which can be separated from the acid solution in settling tanks. The acid solution is then neutralised and cooled with slaked lime. Organic substances should be separated by mechanical or biological processing, and the remaining wastewater must comply with the following conditions for drainage (standard German values as a guide):

- maximum temperature 35°C
- max. sulphate content due to addition of sulphuric acid 600 mg/l.

The quantity of wastewater from chemical wet neutralisation and the subsequent soapstock fractionation is around 0.5 m3/t of initial product under modern production conditions. This is only equivalent to about 5% of the total wastewater from a refinery, but because of the high organic content and consequently the much higher Chemical Oxygen Demand (COD), this alone amounts to 50 - 60 % of the admissible total COD load of a refinery in Germany. The discharge of wastewater must therefore be inspected to ensure compliance with the relevant limit values.

2.3.6.4 Comparison of physical and chemical refining based on environmental factors

Wastewater quantities from neutralisation, particularly where there is a preliminary condensation vapour stage, can be considerably reduced by the use of the physical distillation process. However, this process, compared with the chemical refining process, consumes a far higher quantity of active (bleaching) clay. For reasons of economy therefore, chemical refining is popular although - as described above - it is characterised by the generation of large quantities of heavily contaminated wastewater which requires checking at the point of discharge into sewers and/or natural bodies of water to ensure that limit values are observed. Physical refining is preferable to chemical refining as active clay has a lower environmental impact.


Contents - Previous - Next