Back to Home Page of CD3WD Project or Back to list of CD3WD Publications

Actividades industriales y artesanales

Indice - Precedente - Siguiente

 

44. Abonos nitrogenados

Contenido

1. Descripción del ámbito de actividad

2. Impacto ambiental y medidas de protección

2.1 Producción de gas de síntesis del amoníaco (PGSA)
2.1.1 PGSA a partir de hidrocarburos de bajo peso molecular
2.1.2 PGSA a partir de aceites residuales de elevado peso molecular
2.1.3 PGSA a partir de combustibles sólidos
2.1.4 Electrólisis hídrica y fraccionamiento del aire
2.2 Síntesis y almacenamiento del amoníaco
2.3 Síntesis y granulación de la urea

3. Análisis y evaluación de impacto ambiental. Fuentes de referencia

4. Relación con otros ámbitos de actividad

5. Evaluación sinóptica de la relevancia ambiental

6. Bibliografía

 

1. Descripción del ámbito de actividad

La demanda mundial de abonos nitrogenados sintéticos asciende en la actualidad a aproximadamente 80 millones de toneladas al año. Prácticamente la única fuente de nitrógeno para todos los abonos nitrogenados sintéticos es el amoníaco - fórmula química NH3 -, conocido por su olor penetrante, en estado gaseoso en condiciones ambientales y líquido a -33°C bajo presión atmosférica.

El amoníaco se produce desde 1913 a escala industrial mediante síntesis catalítica a partir de nitrógeno atmosférico e hidrógeno.

Para la obtención de hidrógeno se transforman hidrocarburos naturales con vapor de agua a temperaturas elevadas.

CnHm + 2 nH2O = (m/2 + 2n) H2 + nCO2 (reacción endotérmica)

Para la producción del gas de síntesis del amoníaco se utilizan las siguientes materias primas:

- hulla
- lignito
- turba
- residuos de hidrocarburos con elevado punto de ebullición
- nafta ligera
- gas natural y otros gases.

La producción de hidrógeno para la síntesis amoniacal mediante disociación electrolítica del agua sólo ha alcanzado una importancia secundaria por razones económicas.

El gas de síntesis producido es transformado siempre directamente en amoníaco

3 H2 + N2 = 2 NH3

Debido a que el abonado directo con amoníaco en estado líquido solamente se puede aplicar de forma limitada y con un despliegue considerable de medios, el amoníaco sintetizado se transforma casi siempre parcial o completamente en el mismo lugar de producción en urea o en otros abonos de nitrógeno. Tan sólo unas pocas instalaciones producen amoníaco únicamente para su exportación.

En esta parte del capítulo sólo se expondrá la síntesis artificial de urea a partir de amoníaco y anhídrido carbónico (CO2). Este último es un subproducto de la hidrólisis de hidrocarburos.

Las capacidades usuales de producción en la actualidad se mueven entre 400 y 2000 t de NH3 y 600 y 3000 t de urea por día.

Los emplazamientos de las plantas de producción no obedecen a criterios especiales, existiendo instalaciones cercanas a las fuentes de materia prima, otras que toman como referencia principal a los consumidores y a los medios de transporte disponibles.

El impacto ambiental de las plantas de producción es originado por los gases, las aguas y el calor residuales, por el polvo, los residuos sólidos, así como por las emisiones sonoras, los tramos de transporte, el suelo ocupado y los fenómenos que normalmente acompañan a la industrialización.

En el presente capítulo se renunciará a la exposición del impacto ambiental ocasionado por los ruidos, el transporte, la ocupación de suelo y los aspectos propios de la industrialización. Estos temas se tratan en el capítulo Planificación de emplazamientos industriales.

En el punto siguiente se muestra qué sustancias auxiliares, productos intermedios, subproductos y residuos se forman durante el proceso y qué medidas son necesarias para evitar efectos perjudiciales en el ambiente circundante, respetar los valores límites legales y para la eliminación de los residuos.

2. Impacto ambiental y medidas de protección

2.1 Producción del gas de síntesis del amoníaco (PGSA)

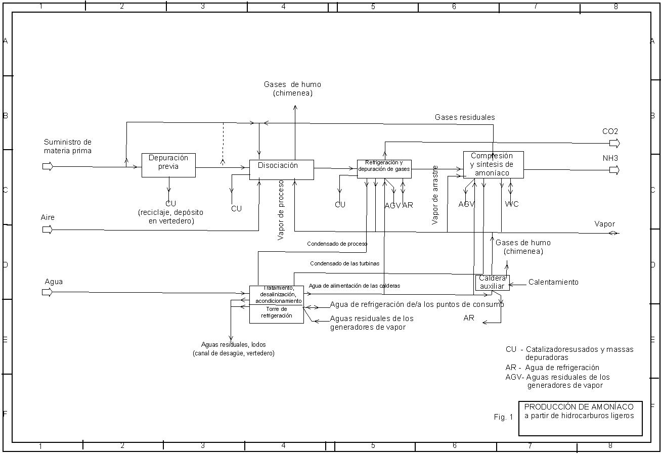
2.1.1 PGSA a partir de hidrocarburos de bajo peso molecular

La reformación catalítica al vapor (Steamreforming) de hidrocarburos de bajo peso molecular como gas natural, gases acompañantes del petróleo, gas de petróleo licuado (LGP), nafta ligera y otros gases que contienen H2 e hidrocarburos como el gas de coquería y de refinería se ha impuesto gracias a su rentabilidad.

Aproximadamente el 80% de las plantas de producción del gas de síntesis del amoníaco trabajan con este proceso altamente endotérmico, en el cual el desdoblamiento del metano tiene lugar según la siguiente fórmula aditiva:

CH4 + 1,39 H2O + 1,45 AIRE = CO2 + 2,26 (H3 + N)

Los hidrocarburos ligeros (de bajo peso molecular) son disociados catalíticamente en una primera etapa con vapor de agua a temperaturas entre 750°C y 800°C bajo suministro de calor (reformación primaria) y en una segunda, autotérmica, con aire a temperaturas cercanas a los 1000°C (reformación secundaria). Según las condiciones de equilibrio determinadas por la presión y la temperatura se produce una mezcla de H2, CO, CO2, N, CH4 y trazas de Ar. Mediante la utilización de aire para la transformación autotérmica en la segunda fase se introduce en el sistema el nitrógeno necesario para la síntesis de amoníaco. El monóxido de carbono (CO) formado sufre acto seguido la reformación catalítica en H2 y CO2 (casi siempre en dos etapas) con vapor de agua a temperaturas entre 300°C y 450°C.

Figura 1 - Producción de amoníaco a partir de hidrocarburos de bajo peso molecular

Antes de la disociación catalítica hay que eliminar los compuestos de azufre, de cloro y otras sustancias que contaminan los catalizadores. Para ello se aplican procesos de depuración de gases en una o en varias etapas.

Una vez que el dióxido de carbono (CO2) contenido en los gases de disociación se transforma en hidrógeno molecular tiene lugar la segregación del anhídrido carbónico. Con este objeto se aplican lavados químicos o físicos con los cuales al mismo tiempo se puede obtener una corriente de CO2 más adecuada para la síntesis de urea.

La pureza de la mezcla H2/N necesaria para la síntesis de amoníaco se consigue con una depuración fina, la cual es conectada después de la fase de segregación del CO2.

En la mayoría de las instalaciones el calentamiento en la primera etapa se realiza con las materias primas del proceso.

Gracias al intenso aprovechamiento del calor irradiado, casi todos los procesos relacionados con la síntesis de amoníaco funcionan de forma autónoma, es decir, únicamente en la fase de arranque es necesario suministrar vapor calefactor y vapor de arrastre del exterior o bien se produce mediante una caldera auxiliar. La demanda total de energía de las plantas modernas autónomas es de menos de 29 GJ/t NH3.

 • Flujos de residuos, sustancias nocivas y medidas de protección

(a) Gases residuales

- Anhídrido carbónico (CO2):

Se forma en una concentración aprox. de 98,5 vol% y se utiliza parcial o totalmente como materia prima para la síntesis de urea. Se puede emitir a la atmósfera sin tratamiento previo, ya que sólo contiene H2, N2 y CH4 como impurezas.

- Gases de humo procedentes de la primera etapa y de la caldera de vapor:

Si el combustible contiene demasiado azufre, tiene que ser depurado a fin de no sobrepasar los valores límites de emisión de SO2 permitidos para gases de humos. Ya en la 1ª etapa del proceso se pueden adoptar medidas para la disminución de la emisión de NOx . Los humos son expulsados por la chimenea a la atmósfera, siendo respetados p. ej. los valores exigidos en los Lineamientos Técnicos Aire.85

85TA - Luft

- Otros gases contaminantes

Todos los demás gases residuales producidos en la planta de síntesis contienen sustancias combustibles y se inyectan en el sistema de combustión. En caso de accidente los gases del proceso (H2, CH4, CO, CO2, NH3, N2, vapor de agua) tienen que ser quemados, de tal forma que sólo se emitan gases de humo a la atmósfera.

(b) Aguas residuales

- Condensado de proceso:

Normalmente es reacondicionado y utilizado como agua de alimentación de las calderas.

- Agua de lavado de los generadores de vapor:

No contiene ninguna sustancia tóxica y puede por ello ser evacuada sin tratamiento previo o bien ser dirigida al circuito del agua de refrigeración.

- Agua de decantación de los circuitos refrigeradores:

Según el grado de espesamiento, el contenido de inhibidores de corrosión, de estabilizadores de dureza y de biocidas puede ser necesario un tratamiento previo a la evacuación.

- Aguas residuales de plantas desalinizadoras para el tratamiento del agua de alimentación de las calderas:

Las aguas de desecho pueden verterse a la canalización después de una etapa de neutralización.

- Lejía de desecho procedente del lavado de CO2:

En condiciones normales de funcionamiento no se producen flujos de residuos sólidos. Las aguas de lavado deben tratarse como aquellas procedentes de plantas desalinizadoras o de circuitos de refrigeración.

(Para más información sobre aguas residuales, ver el capítulo "Disposición de aguas residuales".)

(c) Sustancias sólidas

- Lodos:

Durante el tratamiento de las aguas de lavado procedentes de los circuitos de refrigeración pueden presentarse residuos fangosos, los cuales, dependiendo de su composición, pueden tener que ser depositados en vertederos.

- Catalizadores usados y masas depuradoras:

La longevidad de los catalizadores utilizados en las plantas de producción de amoníaco es, según su uso y el modo de aplicación, apróximadamente de 2 a 8 años. Aquellos catalizadores cuya actividad ha descendido por debajo de un nivel dado, se cambian por otros nuevos, activos. La mayor parte de los catalizadores contienen considerables cantidades de óxidos y de sulfuros de los metales pesados Co, Ni, Mo, Cu, Zn, Fe, insolubles en agua, mientras que las masas depuradoras de azufre normalmente constan de óxidos y de sulfuros de Zn o Fe, solubles, y las de cloro de NaCl/Na2O en Al2O2. Normalmente los productores aceptan recoger estos residuos para su reacondicionamiento o bien son tomados por empresas metalúrgicas para la recuperación de metales. De lo contrario hay que depositar los residuos en vertederos de acuerdo a su composición. Así, p.ej. el catalizador de alta temperatura, que contiene Cr (hidrosoluble) debe ser depositado en condiciones tales que se impida la contaminación de las aguas y de suelos explotados.

(Para mayor información sobre residuos, ver los capítulos "Disposición de residuos sólidos" y "Gestión de residuos peligrosos".)

2.1.2 PGSA a partir de aceites residuales de elevado peso molecular

Hoy en día los aceites residuales resultantes de la elaboración de los petróleos, los cuales contienen azufre y metales pesados, no deberían seguir quemándose directamente, para la protección del medio ambiente. Sin embargo pueden utilizarse para la producción de gas de síntesis del amoníaco.

Los residuos son carburados mediante oxidación parcial con oxígeno procedente de una instalación de fraccionamiento de aire, en la cual también se genera el nitrógeno necesario para la síntesis amoniacal, según la fórmula aditiva simplificada siguiente:

CnHm+n/2 O2 = n CO + m/2 H2

Mediante la transformación ulterior con vapor de agua y la segregación de las impurezas resultantes, dependiendo de la composición de la materia prima y de las condiciones del proceso, como H2S, COS, CNS, HCN, hollín y residuos metálicos, se obtiene el hidrógeno necesario para la síntesis del amoníaco.

Por motivos económicos, ya que el proceso presenta una elevada demanda de energía, se prevé un aprovechamiento intenso del calor irradiado y la utilización interna de todos los subproductos y residuos producidos.

Figura 2 - Producción de amoníaco a partir de aceites residuales de elevado peso molecular

 • Flujos de residuos, sustancias nocivas y medidas de protección

Durante el proceso, y dependiendo de la composición de la materia prima y de los métodos de carburación y depuración, se generan tanto residuos sólidos, por ej. cenizas y sales, como subproductos y productos de desecho en estado líquido y gaseoso.

Hoy en día se dispone de numerosos procesos para el tratamiento de los flujos residuales y la eliminación de las sustancias nocivas, de tal forma que plantas de este tipo pueden explotarse cumpliendo incluso las estrictas normas ambientales de la República Federal de Alemania. De modo general, lo expuesto en el apartado 2.1.1 es válido para el tratamiento de los gases y las aguas residuales, así como de los desechos sólidos correspondientes.

Además se presentan:

- H2S como producto de transformación del azufre contenido en la materia prima. Con el método de Claus se produce azufre elemental con un rendimiento del 98% (mediante el acoplamiento de etapas suplementarias puede alcanzarse incluso un rendimiento del 99%) o bien puede obtenerse mediante catálisis húmeda ácido sulfúrico con un rendimiento del 98%.

- Aguas residuales de proceso contaminadas con metales procedentes de la materia prima, como p. ej. Ni, V, Co, etc. y con compuestos hidrosolubles como H2S, CNS, As, NH3, Cl, MeOH, etc., los cuales se forman a partir de diferentes elementos contenidos en la materia prima durante la carburación. Las aguas residuales deben tratarse con métodos adecuados de depuración y descomposición biológica antes de conducirlas a las aguas naturales. En la mayor parte de los casos debe preverse una etapa de eliminación de los metales. Los metales pesados residuales tienen que depositarse en vertederos de residuos peligrosos o bien acondicionados en instalaciones especiales para su recuperación.

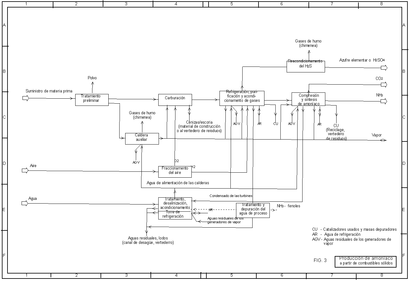
2.1.3 PGSA a partir de combustibles sólidos

Mediante oxidación parcial de hulla, lignito, coque, turba, etc. con oxígeno procedente de una planta de fraccionamiento de aire, en la cual también se obtiene el nitrógeno necesario para la síntesis amoniacal, y con vapor de agua, a temperaturas superiores a 1200°C se produce un gas bruto compuesto de H2, CO, CO2 y CH4.

Al igual que en la oxidación parcial de hidrocarburos líquidos (véase el punto 2.1.2), las impurezas contenidas en el gas bruto dependen de la composición de la materia prima y de las condiciones de desarrollo del proceso (presión y temperatura), encontrándose el azufre procedente de la materia prima prácticamente en su totalidad en forma de H2S. En las etapas de depuración y de acondicionamiento acopladas al final, las cuales equivalen en principio a los métodos empleados para el reacondicionamiento de los aceites residuales pesados (véase el punto 2.1.2), se obtiene hidrógeno puro, el cual junto con el nitrógeno procedente del fraccionamiento del aire se utiliza para la síntesis de amoníaco.

Para la gasificación de sustancias sólidas a escala técnica se han impuesto

- métodos en lecho móvil,
- métodos en lecho fluidizado y
- métodos en la nube de polvo de ceniza volátil.

Previamente a la gasificación siempre se acoplan dispositivos de suministro y depósitos para el combustible, así como etapas de acondicionamiento, adecuadas para el método de gasificación correspondiente.

Debido a la muy elevada demanda de energía del proceso global, se realiza un intenso aprovechamiento del calor irradiado.

 • Flujos de residuos, sustancias nocivas y medidas de protección

En todos los métodos se producen tanto residuos sólidos como cenizas, escorias y sales, como también subproductos y productos de desecho líquidos y gaseosos. Las cantidades y la composición dependen de la composición de la materia prima, del método de gasificación y de los procesos de purificación de gases.

Existen numerosos procesos adecuados para el aprovechamiento de los flujos residuales y la eliminación de sustancias nocivas, que permiten la explotación de instalaciones modernas de gasificación de combustibles según las estrictas normas medioambientales aplicadas en la República Federal de Alemania en el sector de abastecimiento de energía.

En principio, el tipo y el material de los gases de escape de las aguas residuales y de los residuos sólidos corresponden a las manifestaciones hechas en los puntos 2.1.1 y 2.1.2.

Figura 3 - Producción de amoníaco a partir de combustibles sólidos

Además, se generan:

- Polvo durante el transporte, almacenamiento y acondicionamiento de los combustibles. Con la ayuda de medidas que se aplican normalmente en centrales eléctricas a carbón y que han dado muy buen resultado, se puede solucionar el problema del polvo.

- Agua de filtración procedente del depósito de combustible. Mediante drenaje y/o la protección de la zona de aguas subterráneas con una capa impermeable de arcilla se pueden evitar daños.

- En algunos procesos se producen aguas residuales que contienen amoníaco, fenol, cianuros y alquitrán. También en estos casos existen procesos que permiten la segregación y recuperación de los contaminantes.

- Cenizas y/o escoria procedentes de los gasificadores. Tiene que evaluarse en cada caso particular si es posible su utilización ulterior, p.ej. en la construcción, o en caso contrario qué tipo de depósito en vertedero entra en consideración.

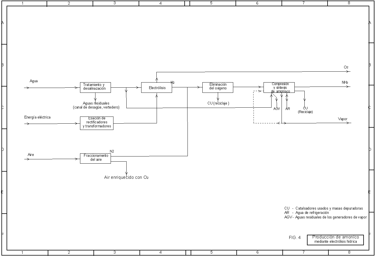
2.1.4 Electrólisis hídrica y fraccionamiento del aire

Como sustancia inicial se necesita agua completamente libre de sales, la cual se obtiene en intercambiadores iónicos y en filtros de lecho combinado. La demanda eléctrica de la electrólisis es muy alta, por lo cual solo se recurre a esta alternativa cuando se dispone de energía sobrante barata o cuando faltan otras materias primas. El nitrógeno necesario para la síntesis de amoníaco se obtiene mediante fraccionamiento del aire. En la electrólisis se produce oxígeno de gran pureza, el cual es aplicable para muchos fines técnicos, mientras que en el fraccionamiento del aire solamente se produce una corriente de aire de salida rica en oxígeno que normalmente se expulsa a la atmósfera.

 • Flujos de residuos

Continuamente se generan aguas residuales procedentes de la planta desaladora y aguas de decantación del circuito de refrigeración, las cuales deben tratarse como se describió en el punto 2.1.1. El catalizador de metal noble para la eliminación del oxígeno restante contenido en el gas de síntesis es cambiado sólo en intervalos de varios años y puede devolverse al productor para su reacondicionamiento.

Figura 4 - Producción de amoníaco mediante electrólisis hídrica

2.2 Síntesis y almacenamiento del amoníaco

El oxígeno y el nitrógeno de gran pureza química se transforman bajo presiones superiores a 100 bares y temperaturas entre 350°C y 550°C, mediante una reacción exotérmica, en amoníaco.

3 H2 + N2 = 2NH3

La transformación química no es, conforme a las condiciones de equilibrio, completa. El amoníaco formado se condensa por enfriamiento (aire, agua de refrigeración, frío) y es expulsado del proceso en estado líquido. Los gases no transformados se hacen circular en circuito cerrado. En esta fase se acumulan componentes inertes (CH4, Ar, He) que son separados del proceso mediante una corriente continua de gas de barrido. Esta corriente se puede utilizar junto con los gases de expansión del producto amoníaco como gas de combustión en la planta de producción del gas de síntesis del amoníaco, pudiendo separar previamente NH3, H2, N2 y Ar en una instalación de recuperación. El amoníaco líquido se dirige directamente a otras instalaciones para su elaboración ulterior o se almacena en tanques. El almacenamiento puede realizarse bajo presión a temperatura ambiental o algo reducida o también a presión normal y a aproximadamente -33°C.

 • Flujos de residuos, sustancias nocivas y medidas de protección

En condiciones normales de funcionamiento, la planta no descarga ninguna sustancia nociva sobre el entorno. Las corrientes de gases residuales que se producen de forma continuada son tratadas en la misma instalación o en la planta de producción del gas de síntesis del amoníaco.

La eliminación del catalizador compuesto por hierro con pequeñas mezclas de Al2O0, K2O, MgO, CaO y SiO2 se lleva a cabo en intervalos de 5 a 10 años y no ocasiona problema alguno (p.ej. fundición, construcción de redes viales).

Debido a que los vapores de amoníaco tienen un fuerte efecto irritante y el líquido provoca cauterización y congelación, hay que tomar las correspondientes precauciones contra accidentes - sobre todo en relación con el almacenamiento - p.ej. tanques de pared doble, bandejas colectoras y cortinas de agua pulverizada.

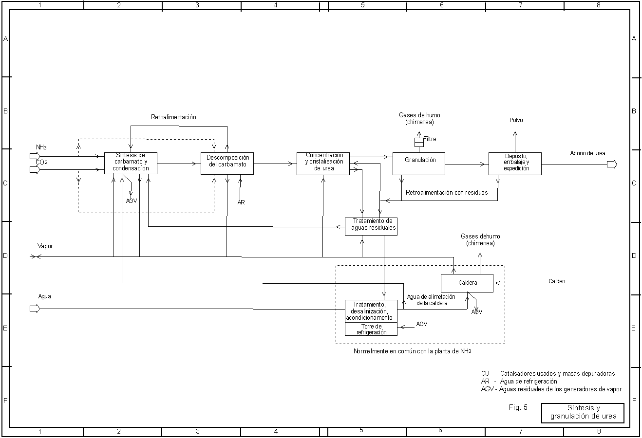
2.3 Síntesis y granulación de la urea

La urea es sintetizada a partir de amoníaco y del subproducto anhídrido carbónico que se forma durante la producción del gas de síntesis partiendo de hidrocarburos. La síntesis de urea se realiza en dos etapas bajo presiones de 140 a 250 bares.

1ª etapa: Síntesis de carbamato amónico (exotérmica)

2 NH3 + CO2 = NH2-CO-ONH4

2ª etapa: Descomposición térmica del carbamato en urea (endotérmica)

NH2-CO-ONH4 = CO(NH2)2 + H2O

La urea se produce en forma de solución acuosa con una concentración de aproximadamente 70 a 80%, de la cual se obtiene mediante evaporación en vacío del agua una masa líquida que se puede bombear para su elaboración ulterior.

La elaboración de abono de urea granulado se realiza bien mediante granulación por pulverización (prilling) en contracorrientes de aire de refrigeración en torres, o por medio de granulación por fusión en discos giratorios o en otros dispositivos refrigerados, así como en lecho turbulento.

El producto granulado se ensaca directamente y/o se almacena como material a granel de modo transitorio en naves.

 • Flujos de residuos, sustancias nocivas y medidas de protección

(a) Gases residuales:

- Los gases residuales de la síntesis de urea solamente contienen CO2 y aire, así como trazas de los gases H2, CH4, Ar disueltos en el amoníaco, ya que todos los gases antes de su emisión a la atmósfera tienen que pasar por un lavado.

- Los gases de desecho de la torre de condensación por pulverización o de los dispositivos de granulación arrastran consigo siempre ciertas cantidades de polvo del producto, cuya expulsión al exterior debe mantenerse bajo ciertos límites mediante filtración, a fin de evitar el "abonado excesivo" de los alrededores, lo cual tendría efectos negativos sobre la calidad del suelo y de las aguas.

(b) Aguas residuales:

- Las aguas residuales se producen sobre todo en los lavados de depuración de gases y contienen NH3, CO2 y urea. Todas las aguas residuales son reacondicionadas en el proceso mismo a fin de ahorrar agua fresca y de minimizar las pérdidas de materia prima y de producto. Estas aguas se pueden depurar fácilmente con métodos biológicos.

(c) Sustancias sólidas:

- Los residuos resultantes de la depuración de los gases de desecho, los cuales están formados prácticamente sólo por producto, son dirigidos nuevamente al proceso.

Figura 5 -Síntesis y granulación de urea

3. Análisis y evaluación de impacto ambiental. Fuentes de referencia

En las plantas de producción de fertilizantes descritas aquí son de esperar impactos ambientales en los ámbitos aire, aguas, suelo, así como emisiones sonoras. Por regla general, sin embargo, existen para todas las instalaciones de este tipo procedimientos cuya aplicación permite limitar los daños.

En Alemania, en el ámbito de la conservación de la calidad del aire está en vigor la normativa "Lineamientos Técnicos Aire"86 (lineamientos técnicos para la conservación de la calidad del aire). En el reglamento general administrativo para la ley alemana de control de los niveles de inmisión87 del 27.02.1986 se encuentran detallados los valores límite para sustancias nocivas con respecto a compuestos e instalaciones específicas. En este reglamento se encuentran además una serie de directivas elaboradas por la Federación de Ingenieros Alemanes88 sobre técnicas de proceso y de purificación de gases, así como sobre técnicas de medición de los niveles de emisión, las cuales deben tenerse en consideración. En otros países existen reglamentos similares, p.ej. el decreto para la conservación de la pureza del aire89 en Suiza o el Clear Air Act en los EE.UU.

86Technische Anleitung zur Reinhaltung der Luft (TA-Luft)

87Allgemeine Verwaltungsvorschrift zum Bundesimmissionschutzgesetz

88Richtlinien des Vereins Deutscher Ingenieure

89Luftreinhalteverordnung

En los países en los cuales no existen reglamentos propios se recurre de diversas maneras a los "Lineamientos Técnicos Aire" o a otras normativas extranjeras en la planificación de proyectos.

El principal factor de contaminación en estas instalaciones es el SO2 contenido en los gases residuales. En las plantas de obtención de azufre, según sea su tamaño, no se puede sobrepasar un nivel de emisión de este elemento de entre un 3% y un 0,5%. No todos los sistemas de depuración alcanzan estos objetivos, sin embargo se aplican cuando están en vigor normativas menos estrictas.

En la catálisis húmeda para la producción de ácido sulfúrico es obligatorio alcanzar un grado de eficacia en la transformación del 97,5%. Las emisiones de trióxido de azufre (SO3) en los gases residuales no pueden superar los 60 mg/m³ bajo condiciones constantes del gas y en los casos restantes los 120 mg/m³.

En los Lineamientos Técnicos Aire se dan valores límite para los niveles de emisión de óxidos de nitrógeno (NOx) en los flujos de gases de humo procedentes de la combustión - horno tubular, generadores de vapor, calentadores de puesta en marcha - que también pueden ser respetados.

Las emisiones de polvo de las plantas de urea están limitadas a 50 mg/m³ y el contenido de amoníco libre en los gases residuales a 35 mg/m³. La medición de la carga de polvo se realiza por gravimetría con aparatos de cabezal filtrador. El amoníaco libre se determina mediante análisis volumétrico.

Las técnicas de depuración de aguas residuales aplicadas en cada caso dependen de las normas legales locales en vigor. En Alemania se aplica la ley de recursos hídricos90 con los correspondientes reglamentos administrativos sobre las exigencias mínimas a los vertidos de aguas residuales en aguas superficiales. En las plantas de fertilizantes puede cumplirse el correspondiente reglamento administrativo núm. 44.

90Wasserhaushaltgesetz (WHG)

En caso extremo después del tratamiento de las aguas residuales no se producen aguas de desecho, sino únicamente residuos de la combustión, los cuales deben depositarse en un vertedero de residuos peligrosos, protegidos del agua de lixiviación, o soluciones remanentes concentradas, las cuales, p. ej. deben ser eliminadas en perforaciones profundas.

Los residuos procedentes de los catalizadores y de las masas depuradoras se presentan normalmente en escasa cantidad y a intervalos de más de 2 años y son o bien recogidos, como ya se mencionó con anterioridad, por empresas de fundición para la recuperación de los metales, o bien deben ser depositados como residuos peligrosos.

En el caso de las cenizas y escorias resultantes de la producción de amoníaco a partir de combustibles sólidos, se debe evaluar en cada caso si es posible el aprovechamiento o si hay que deponerlas en un vertedero.

Los Lineamientos Técnicos Ruido91 como reglamento administrativo análogo para la protección contra el ruido establecen niveles de inmisión escalonados según la localización y la hora. Lo decisivo es el grado global de influencia. Durante la planificación se deben tener en cuenta medidas de protección contra las emisiones sonoras, pues si tienen que realizarse con posterioridad resultan caras. Por ello deben preverse durante la planificación del emplazamiento distancias suficientes respecto a áreas a proteger, como p.ej. zonas residenciales, e impedir que éstas se construyan más cerca.

En cuanto a la concentración de sustancias tóxicas, contaminación sonora y seguridad en el lugar de trabajo, en Alemania se aplican las reglas técnicas de la ordenanza sobre los materiales de trabajo92, a fin de limitar de las concentraciones máximas de sustancias tóxicas en el lugar de trabajo (Valores MAK/TRK)93, la ordenanza sobre los lugares de trabajo inclusive directivas sobre su configuración y los reglamentos sobre prevención de accidentes de las asociaciones industriales para la prevención y el seguro de accidentes de trabajo, portadoras del seguro de accidentes. Normativas similares existen en otros países como en la ex-Unión Soviética con las normas sanitarias para empresas industriales (SN 245-71).

91Technische Anleitung zum Schütz gegen Lärm (TA-Lärm)

92Technische Regeln zur Arbeitsstoffverordnung (TRgA)

93Maximale Arbeitsplaztkonzentrationen (MAK) / Technische Richtkonzentrationen (TRK)

4. Relación con otros ámbitos de actividad

Debido a la elevada demanda de energía y de materias primas, las plantas de producción de amoníaco y de urea se construyen normalmente en las proximidades de fuentes de materia prima o de vías de transporte. Las primeras incluyen instalaciones de extracción de petróleo y de gas natural, refinerías, terminales de oleoductos, depósitos de gas natural líquido (GNL), minas de carbón, centrales eléctricas y coquerías o centrales hidroeléctricas con grandes excedentes de electricidad (para la electrólisis hídrica).

También puede ser aconsejable la proximidad de otras plantas de producción de fertilizantes, p.ej. de fertilizantes nitrofosforados o de nitrógeno, fósforo y potasio.

Menos oportunos son los emplazamientos cuya única referencia son los consumidores, si no se dan al mismo tiempo condiciones ventajosas de abastecimiento de materias primas o de energía (p.ej. puertos, centrales eléctricas).

5. Evaluación sinóptica de la relevancia ambiental

En las plantas productoras de amoníaco y de urea se generan sobre todo subproductos y residuos gaseosos procedentes de las materias primas, así como aguas residuales, calor de irradiación y catalizadores usados condicionados por el proceso de producción, además de ruido y otros efectos típicos de la industria.

Debido a la fuerte demanda de energía para la producción del gas de síntesis del amoníaco, de aproximadamente 29 GJ/t NH3 en las plantas modernas que funcionan con gas natural y de hasta más de 70 GJ/t NH3 en las plantas a carbón, la contaminación ambiental es comparable a la producida por centrales eléctricas (véase el capítulo Centrales térmicas).

Gracias a los métodos de depuración de gases y de aguas residuales actuales se pueden satisfacer incluso las disposiciones ambientales más exigentes, a lo cual hay que añadir que si se utiliza gas natural como materia prima el consumo de recursos es menor y si se usa carbón, mayor, debido a la compleja composición de este último. En la producción de urea granulada hay que hacer hincapié sobre todo en una técnica de depuración del aire eficaz. También hay que disponer de una depuradora de aguas residuales adecuada y de la posibilidad de depositar los residuos en vertederos controlados.

En zonas de concentración industrial, puede ser necesario aplicar refrigeradores por aire o torres de refrigeración por secado a fin de evitar posibles impactos ambientales al evacuar el calor residual mediante agua de refrigeración.

En la fase de planificación debería garantizarse la participación de los grupos de población afectados y los habitantes de la zona deberían tener acceso a asistencia médica.

Tratándose de proyectos nuevos en países carentes de un sistema estatal de vigilancia ambiental, debe fijarse como objetivo la elección de la técnica que mejor se ajuste a las circunstancias del caso.

Sobre todo es importante que estas instalaciones sean sistemáticamente vigiladas y cuidadas para asegurar su funcionamiento - un aspecto que se descuida fácilmente. En este sentido debe preverse el nombramiento de un encargado de protección ambiental en la empresa con las competencias correspondientes, el cual además debe hacerse responsable de la sensibilización, formación y capacitación del personal de la empresa en cuestiones ambientales.

En resumen se puede decir que, con excepción del calor residual y de las impurezas contenidas en las materias primas, no son de esperar grandes impactos ambientales, durante la producción de amoníaco y de urea, siempre y cuando se respeten, tanto en la fase de planificación como durante el funcionamiento, los criterios de protección ambiental.

6. Bibliografía

Allgemeine Verwaltungsvorschrift über genehmigungsbedürftige Anlagen nach 16 der Gewerbeordnung - GewO; Technische Anleitung zum Schutz gegen Lärm (TA-Lärm), 1968.

Gesetz zur Ordnung des Wasserhaushalts (Wasserhaushaltsgesetz - WHG), 1976.

Gesetz zum Schutz vor schädlichen Umwelteinwirkungen durch Luftverunreinigungen, Geräusche, Erschütterungen und ähliche Vorgänge, BundesImmissionsschutzgesetz - BImSchG, 1985.

Katalog wassergefährdender Stoffe, Bekanntmachung des BMI, 1985.

Technische Regeln für brennbare Flüssigkeiten - TRbF

TRbF 100 Allgem. Sicherheitsanforderungen
TRbF 110 Läger
TRbF 210 Läger
TRbF 180 Betriebsvorschriften
TRbF 280 Betriebsvorschriften

1. Allgemeine Verwaltungsvorschrift zum BundesImmissions-schutzgesetz (Technische Anleitung zur Reinhaltung der Luft - TA-Luft), 1986

1. Allgemeine Verwaltungsvorschrift (VwV) zur Störfall-Verordnung (1. Störfall-VwV), 1981.

2. Allgemeine Verwaltungsvorschrift zur Störfall-Verordnung (2. Störfall-VwV), 1982.

4. Verordnung zur Durchführung des BundesImmissionsschutzgesetzes (Verordnung über genehmigungsbedürftige Anlagen - 4. BImSchV), 1985.

9. Verordnung der Bundesregierung zur Durchführung des Bundes-Immissionsschutzgesetzes, (Grundsätze des Genehmigungs-verfahrens - 9. BImSchV), 1980.

12. Verordnung der Bundesregierung zur Durchführung des Bundes-Immissionsschutzgesetzes (Störfall-Verordnung - 12. BImSchV), 1985.

13. Verordnung der Bundesregierung zur Durchführung des Bundes-Immissionsschutzgesetzes (Verordnung über Großfeuerungsanlagen - 13. BImSchV), 1983.

Verordnung über Anlagen zur Lagerung, Abfüllung und Beförderung brennbarer Flüssigkeiten zu Lande (Verordnung über brennbare Flüssigkeiten - VbF), 1982.

Verordnung der Bundesländer über Anlagen zum Lagern, Abfüllen und Umschlagen wassergefährdender Stoffe - VAwS.


Indice - Precedente - Siguiente