Back to Home Page of CD3WD Project or Back to list of CD3WD Publications

5.3 Evaluation économique des procédés de protection des stocks

Table des matières - Précédente - Suivante

5.3.1 Description du modèle
5.3.2 Base de données et déduction des hypothèses de modèles
5.3.3 Evaluation économique des procédés de protection des stocks
5.3.4 Synthèse et évaluation des calculs modèles

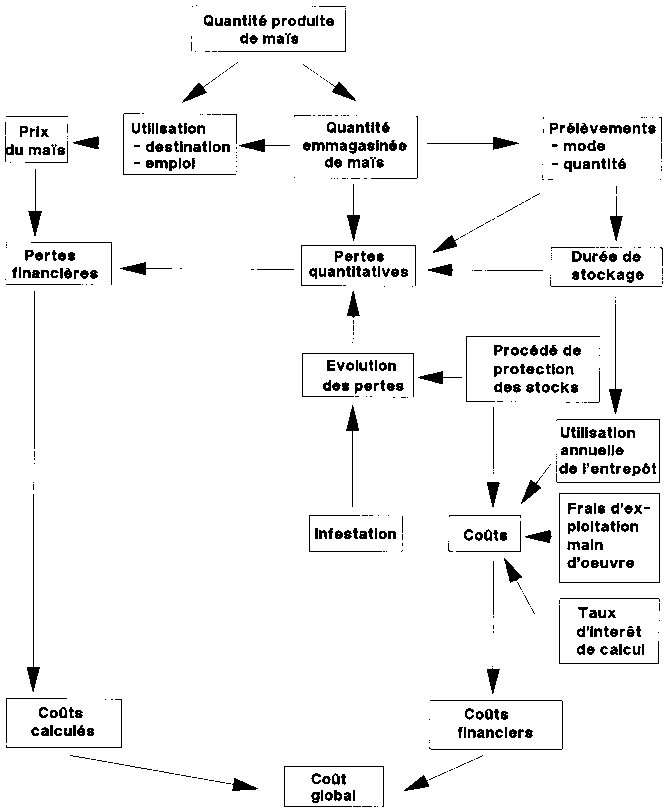
5.3.1 Description du modèle

Les changements survenant dans la configuration de l'environnement sont à l'origine de divers schémas de pertes, qui sont caractérisés par des connexités déterminées entre les causes de ces pertes. Le type de pertes qui en résulte est plus ou moins étroitement dépendant de ces mêmes causes. Si on limite l'observation à la principale cause de pertes (les coléoptères) et au principal type de pertes (les pertes de stockage quantitatives), on constate que l'éventail des types de pertes demeure malgré tout extrêmement varié.

Face à ces divers schémas de pertes, on dispose d'un nombre limité de procédés de lutte, que l'on a définis au chapitre 5.1 comme procédés de protection des stocks. Chaque procédé se distingue essentiellement par les coûts entraînés par sa mise en oeuvre et l'efficacité que l'on doit lui attribuer au niveau de la lutte (réduction des pertes). Les coûts spécifiques liés à un procédé quelconque ont été définis au paragraphe 5.2.3.1 comme des coûts financiers, et les pertes exprimées en argent comme des coûts calculés. La somme des coûts financiers et des coûts calculés, autrement dit le montant global des coûts, représente le résultat économique d'un procédé de protection des stocks. Le montant global des coûts est en partie fonction de paramètres endogènes et exogènes liés à l'environnement. L'approche modèle présentée à la figure 5.1 montre les principaux paramètres structurels ayant des répercussions sur le résultat économique.

Toute combinaison procédé-environnement (nj) aboutit à un résultat économique que l'on peut, à condition de se placer strictement du point de vue du système de protection des stocks, définir comme des coûts spécifiques à la protection des stocks. Le problème qui se pose quant à la prise de décision est donc le suivant: comment déduire à partir des combinaisons nj le meilleur procédé ? Le "meilleur procédé. serait celui qui permettrait, compte tenu des restrictions économiques et extra-économiques, de contribuer au maximum à la réalisation des objectifs donnés. Dans les calculs modèles qui vont suivre, et qui ont été réalisés à l'aide de la comparaison des différences entre les procédés exposés au chapitre 5.2.3.1, on a établi quel était le procédé optimal de protection des stocks.

Fig. 5.1: Structure de modèle pour la détermination d'un procédé optimal de protection des stocks


Table des matières - Précédente - Suivante

CD3WD Project Donate